Electronic stability program
ESP устройство и принцип работы
Знак ESP на приборной панели
Система ESP В автомобиле что это
ESP индикатор
Электронный контроль устойчивости ESP
Система ЕСП

Фото Система стабилизации автомобиля
Электронная система стабилизации движения (ESP)
ESP стабилизации
Система ESP
Система курсовой устойчивости ESP
Система стабилизации ESP
Значок ESP off

Фото Электронный контроль устойчивости (система курсовой устойчивости
Система электронного контроля устойчивости (ESP)
ESP (Electronic stability program)
Система курсовой устойчивости (ESC)
Значок ESP
Блок ABS Bosch 8.0
Кнопки l200 ESP
Система ESP значок
Система стабилизации ESP значок
Кнопка ESP Multivan
Значок ЕСП на панели
Антипробуксовочная система кнопка
ЕСП АБС противобуксовочная система
Электронный контроль устойчивости
Антипробуксовочная система (TCS)
Система динамической стабилизации ESP
Система курсовой устойчивости схема
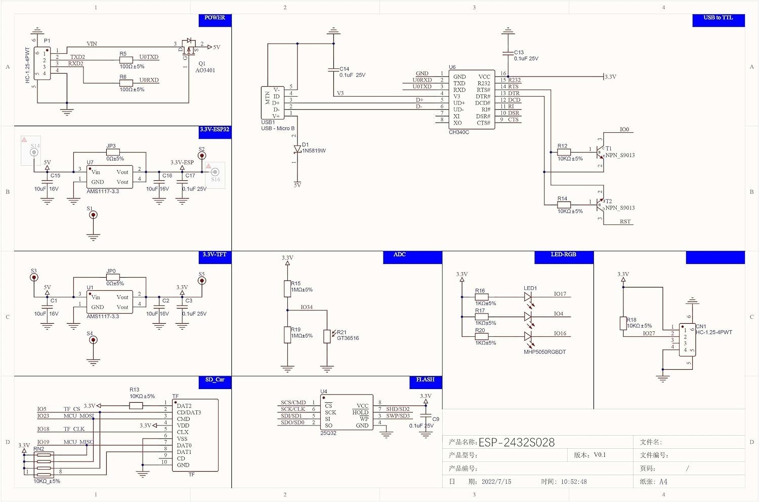
Modbus TCP to rs485 esp32
Esp32 ch340
Мерседес Бенц w204 ошибка ESP
Электронная система динамической стабилизации автомобиля?
ESP off кнопка
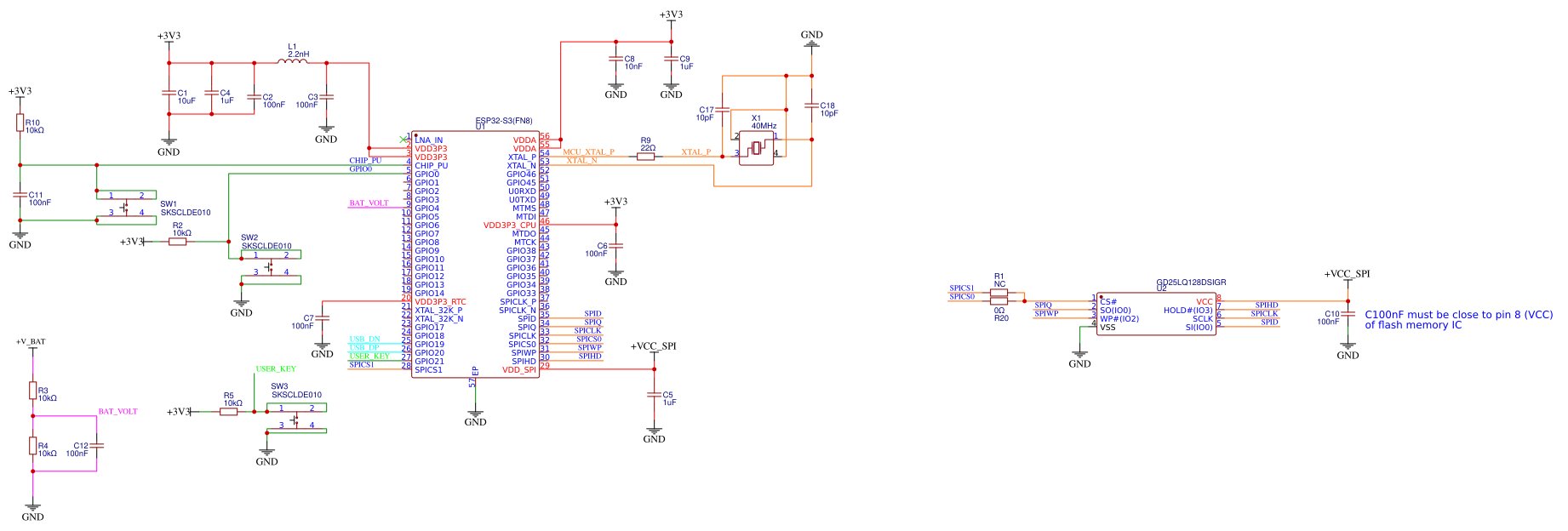
Esp32 Chip
Ch340c esp32
Электронная система курсовой устойчивости (ESP)
ЕСП сервис
ABS значок
ESP И ABS
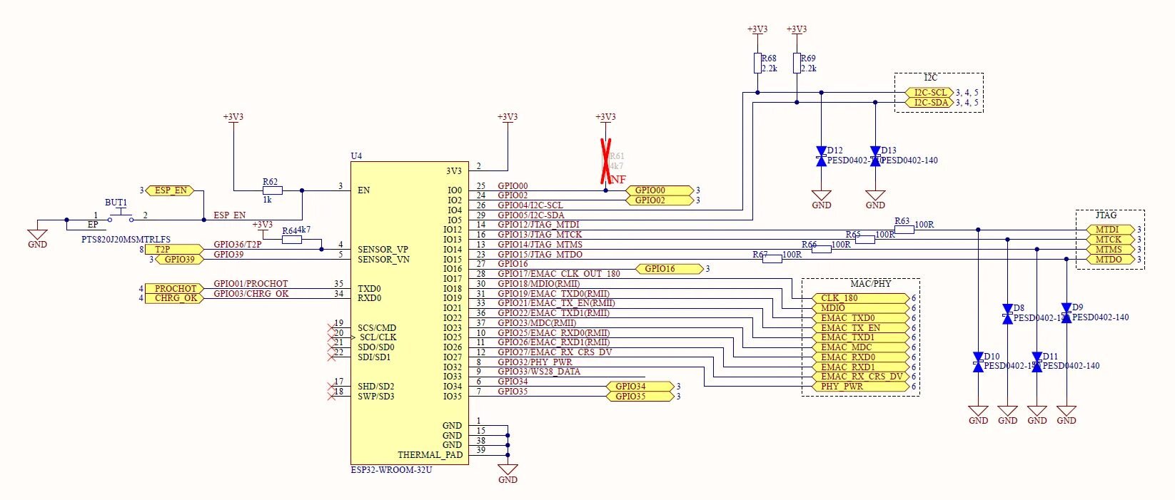
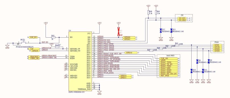
Esp32-s2 распиновка
Esp8266 подключение датчика температуры
Значки на панелей тайота рав4
Esp32 Boot Pin
Противобуксовочная система (asr)
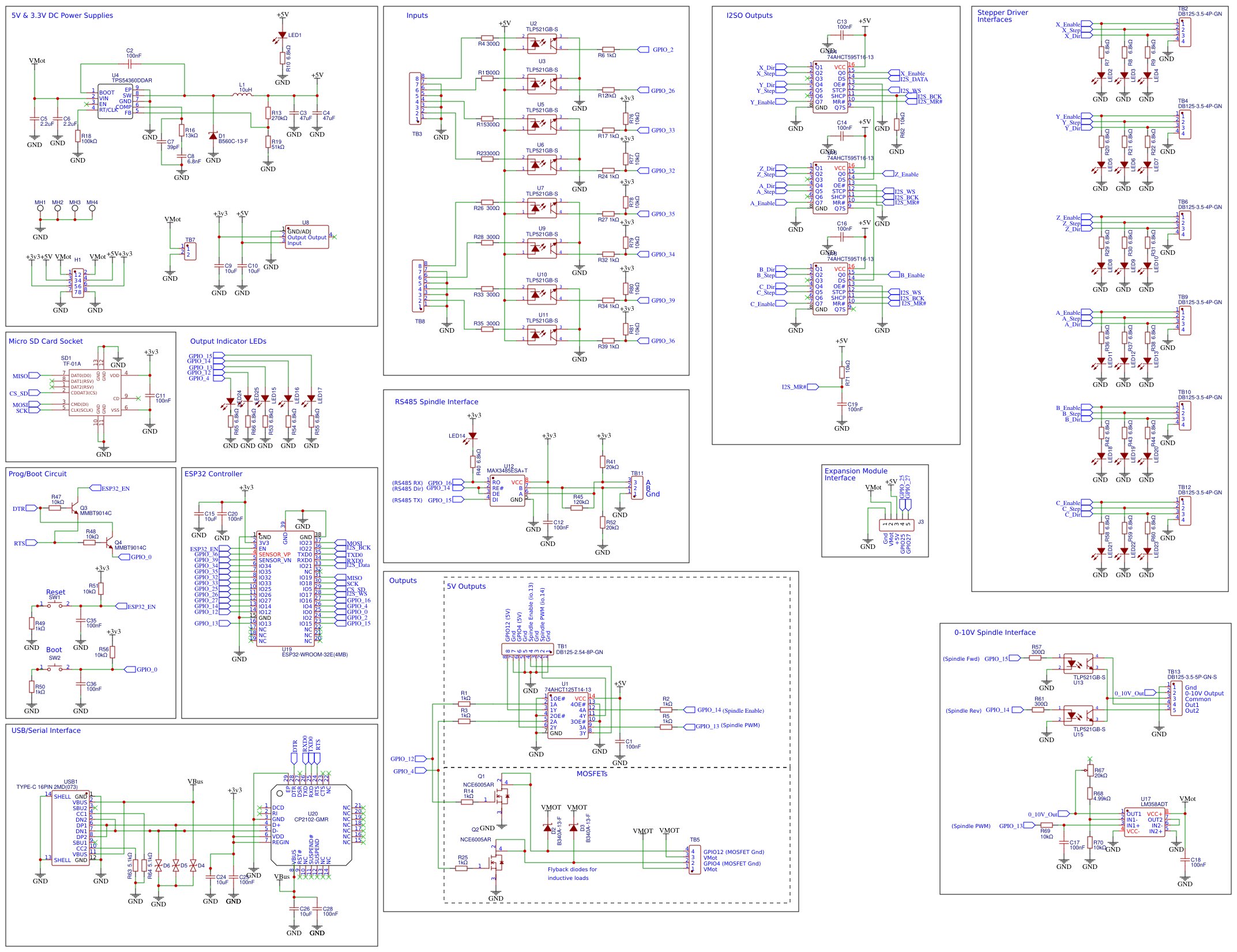
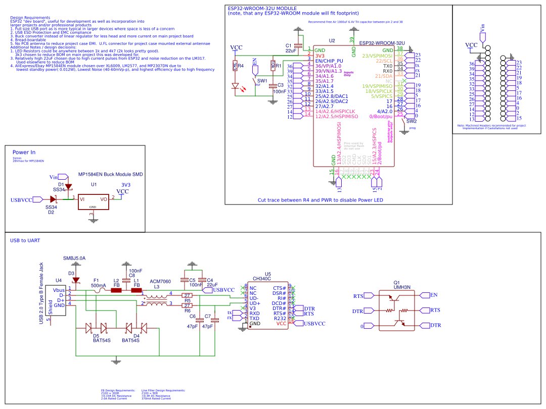
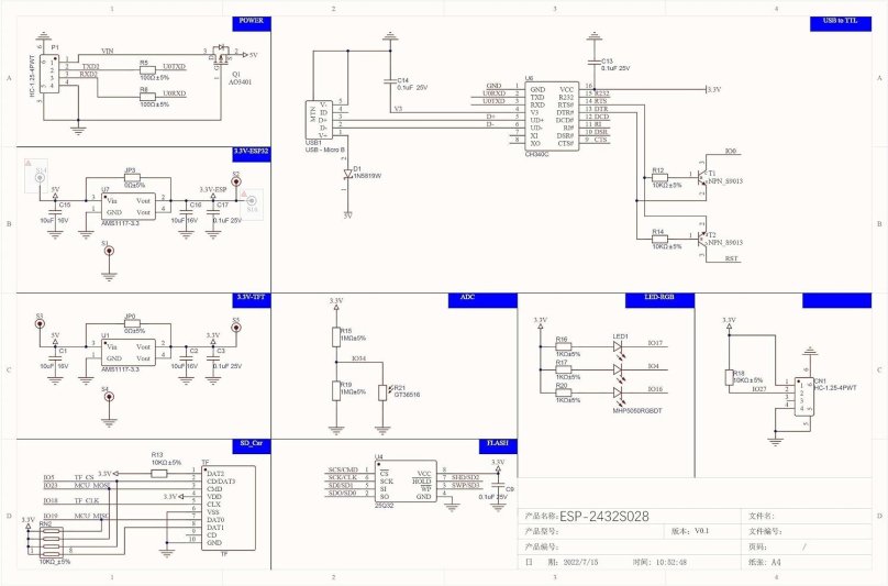
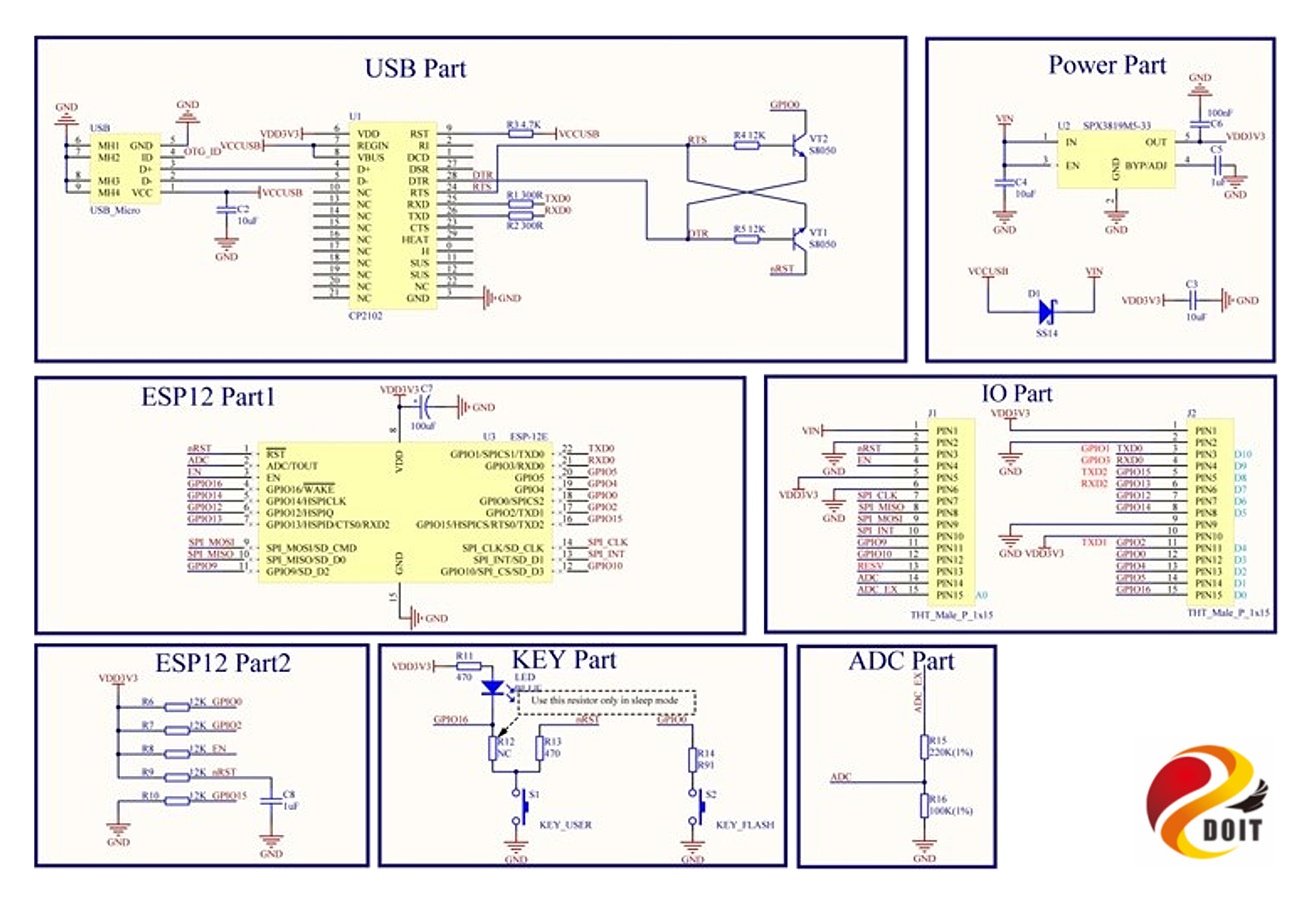
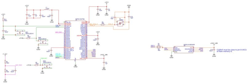
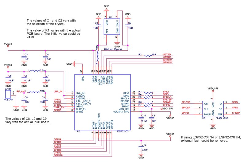
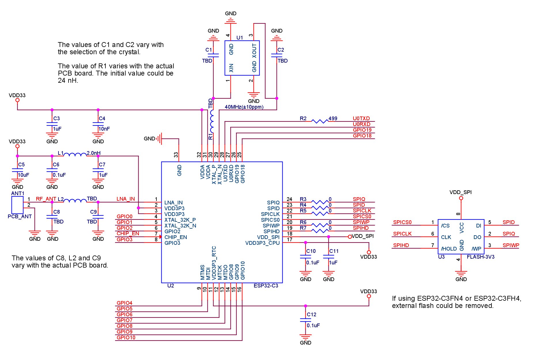
Принципиальная схема esp32
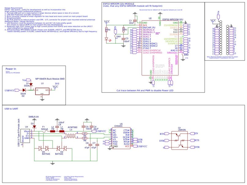
Модуль ESP-wroom-32
RAV 4 кнопка а off
NODEMCU esp8266 v3 схема электрическая
Кнопка ЕСП Форд фокус 2
Esp32 wroom 32 распиновка
KARADIO схема подключения
Значок ЕСП на авто
Esp32 схема включения
Esp8266 Lora
Тормозная система Nissan Qashqai j11
ESP В автомобиле
USB UART ch340
Esp8266 схема платы NODEMCU
Блок ESP
ESP off Мерседес
Vehicle stability Control
Wemos d1 Mini схема
ESP Ford Focus 2
Похожие фотографии